您好,歡迎訪問山東第一醫科大學附屬眼科醫院!

申請山東省眼科醫院角膜病精品特色專科公示

發布時間:2017/06/19 08:00

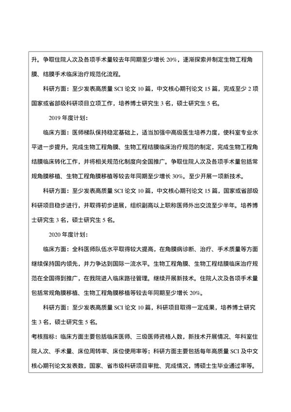
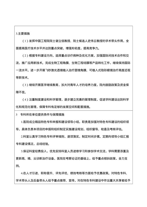
按照《山東省衛計委關于做好臨床精品特色專科申報工作通知》的有關規定,我院角膜病科申請山東省眼科醫院角膜病精品特色專科,現予以公示。公示期間,如單位或個人存在異議,請于公示期內向我院醫務部據實反映。公示期7日。
醫務部電話:0531-81276017
?
公示內容:
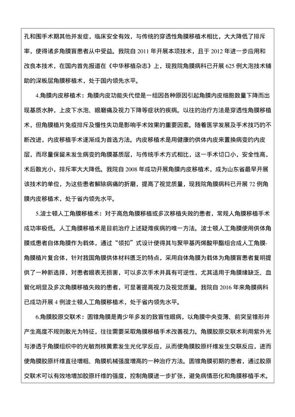
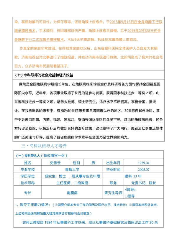
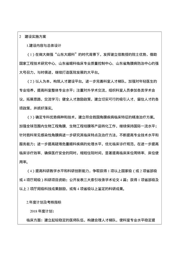
專科名稱:山東省眼科醫院角膜病精品特色專科
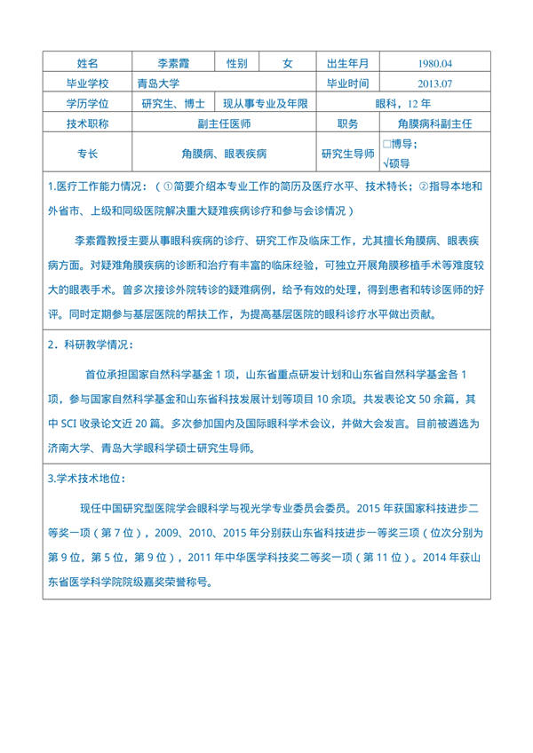
學科帶頭人:史偉云
材料:山東省臨床精品特色專科評審申報書附后


地址:山東省濟南市經四路372號

郵編:250021

電話:0531-81276111

咨詢電話:0531-81276000

公眾號

小程序

版權所有 2008-2022 山東省眼科醫院 信息部 魯ICP備14000770號 魯公網安備37010402000539號 濟醫廣審字[2022]第0627-152號
国产又粗又猛又爽又黄的视频