九月的福州,丹桂飄香,秋風送爽,2017年度規模最大的眼科學術盛會——“中華醫學會第二十二次全國眼科學術大會”盛大開幕。
本次大會參會人數突破了1.2萬人。作為我國眼科學界最盛大的學術會議,本次大會邀請了超過700名國內外著名眼科專家就眼科學各個領域的近100個專題進行交流和學術演講。
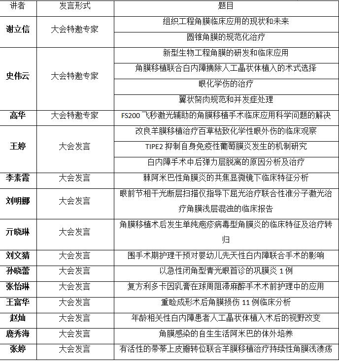
山東省眼科醫院有近20位教授和醫師受邀參加并會并做專題講座或發言。謝立信院士在全體大會上做了題為《組織工程角膜臨床應用的現狀和未來》的專題講座,謝院士的風采與精彩的講座內容贏得了現場專家與參會代表的贊許。史偉云教授為全國眼科醫生帶來了《新型生物工程角膜的研發和臨床應用》、《眼化學傷的治療》、《角膜移植聯合白內障摘除人工晶狀體植入的術式選擇》等多次精彩的專題講座,同時作為中國四位頂尖眼科專家之一參加了中印眼科論壇。高華教授做了題為《FS200飛秒激光輔助的角膜移植手術臨床應用科學問題的解決》的專家講座,并與史偉云教授一起作為嘉賓參加了“名人面對面”-青光眼與角膜專家討論會。王婷教授做了《改良羊膜移植治療百草枯致化學性眼外傷的臨床觀察》等精彩發言,并參與了白內障單元辯論賽。王富華副主任醫師、李素霞副主任醫師、劉明娜副主任醫師、亓曉琳副主任醫師、鹿秀海副主任技師等參會專家均以精彩的發言贏得了參會人員的廣泛關注。
作為國內眼科的領軍單位之一,山東省眼科醫院定會以此次盛會為契機,分享行業研究成果與先進經驗,持續提高自身核心競爭水平,更加提升診療服務水平與創新能力,繼續引領眼科學術研究快速前進。

謝立信院士在全體大會上作報告
?
史偉云教授在大會現場進行專家授課
?
高華教授在大會現場進行專家發言
?
王婷教授在大會現場進行大會發言
?
“名人面對面”-青光眼與角膜專家討論會,史偉云教授、高華教授作為特邀專家出席
?
山東省眼科醫院部分大會演講人員合影留念
?
大會發言人員及題目:
